模拟退化算法(SimulatedAnnealing)¶
一、什么是模拟退火?¶
模拟退火算法是基于蒙特卡洛(Monte-Carlo)迭代求解策略的一种随机寻优算法,主要用于组合优化问题的求解。
算法思想:从一个较高温度出发,不断降温,直到温度降低到满足热平衡条件为止。同时在每个温度下,进行n轮搜索,每轮搜索时对旧解添加随机扰动生成新解,并按一定规则接受新解。
如下图所示,首先(左图)物体处于非晶体状态。我们将固体加温至充分高(中图),再让其徐徐冷却,也就退火(右图)。加温时,固体内部粒子随温升变为无序状,内能增大,而徐徐冷却时粒子渐趋有序,在每个温度都达到平衡态,最后在常温时达到基态,内能减为最小(此时物体以晶体形态呈现)。

二、模拟退火¶
如下图,我们有这样一个函数,想求函数的全局最优解。如果采用贪心(Greedy)策略,那么从A点开始试探,如果函数值继续减少,那么试探过程就会继续。而当到达点B时,显然我们的探求过程就结束了,此时无论朝那个方向,结果都会增大。最终我们只能得到局部最优解B。

模拟退火其实也是一种Greedy算法,但是它的搜索过程引入了随机因素。模拟退火算法以一定的概率来接受一个比当前解要差的解,因此有可能会跳出这个局部的最优解,达到全局的最优解。以上图为例,模拟退火算法在搜索到局部最优解B后,会以一定的概率接受向右继续移动。也许经过几次这样的不是局部最优的移动后会到达B 和C之间的峰点,于是就跳出了局部最小值B。
根据Metropolis准则,粒子在温度T时趋于平衡的概率为exp(-ΔE/(kT)),其中E为温度T时的内能,ΔE为其改变数,k为Boltzmann常数。Metropolis准则常表示为:
Metropolis准则表明,在温度为T时,出现能量差为dE的降温的概率为P(dE),表示为:P(dE) = exp( dE/(kT) )。其中k是一个常数,exp表示自然指数,且dE<0。所以P和T正相关。这条公式就表示:温度越高,出现一次能量差为dE的降温的概率就越大;温度越低,则出现降温的概率就越小。又由于dE总是小于0(因为退火的过程是温度逐渐下降的过程),因此dE/kT < 0 ,所以P(dE)的函数取值范围是(0,1) 。随着温度T的降低,P(dE)会逐渐降低。 总结来说:
- 若f( Y(i+1) ) <= f( Y(i) ) (即移动后得到更优解),则总是接受该移动;
- 若f( Y(i+1) ) > f( Y(i) ) (即移动后的解比当前解要差),则以一定的概率接受移动,而且这个概率随着时间推移逐渐降低(逐渐降低才能趋向稳定)相当于上图中,从B移向BC之间的小波峰时,每次右移(即接受一个更糟糕值)的概率在逐渐降低。如果这个坡特别长,那么很有可能最终我们并不会翻过这个坡。如果它不太长,这很有可能会翻过它,这取决于衰减 t 值的设定。
冷却进度表:
冷却进度表是指从某一高温状态T向低温状态冷却时的降温函数,设时刻的温度为T(t),则经典模拟退火算法的降温方式为:
$$ T(t)=\frac{T0}{lg(1+t)} $$
而快速模拟退化算法的降温方式为:
$$T(t)=\frac{T0}{1+t} $$
当然还有很多降温函数,不多作介绍。
三、实例¶
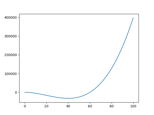
求函数 \(f(x)=x^3-60x^2-4x+6\) 在[0,100]范围内的最小值。
1、画图:
import numpy as np
import matplotlib.pyplot as plt
import math
from sympy import *
def fun(x):
y = x**3-60*x**2-4*x+6
return y
x = [i/10 for i in range(0,1000)]
y = []
for i in range(len(x)):
y.append(fun(x[i]))
plt.plot(x,y)
plt.show()
可以看出最小值在横轴等于40左右。2、求导:
import numpy as np
import matplotlib.pyplot as plt
import math
from sympy import *
x = symbols('x')
y = x**3-60*x**2-4*x+6
dify = diff(y,x)
ans = list(map(lambda x:round(x,4),solve(dify,x)))
lis = []
for i in ans:
if i<100 and i>=0:
lis.append(round(i**3-60*i**2-4*i+6,4))
print(i)
print(min(lis))
40.0333
-32154.1
import numpy as np
import matplotlib.pyplot as plt
import math
from sympy import *
def fun(x):
y = x**3-60*x**2-4*x+6
return y
T = 1000 #起始温度
Tmin = 10 #最小温度
x = np.random.uniform(low=0,high=100) #起始x
k = 50 #设定内循环次数为50
y = 0 #初始结果
t = 0
while T >= Tmin:
for i in range(k):
y = fun(x)
xnew = x + np.random.uniform(-0.055,0.055)*T
if (0<=xnew and xnew<=100):
ynew = fun(xnew)
if ynew < y:
x = xnew
else:
p = math.exp(-(ynew-y)/T)
r = np.random.uniform(0,1) #metropolis接受准则
if r < p:
x = xnew
t += 1
#print(t)
T = 1000/(1+t)
print(x,fun(x))
40.38328639479239 -32146.66232993903